Telefon
Telegram
WhatsApp
İnstagram
Facebook
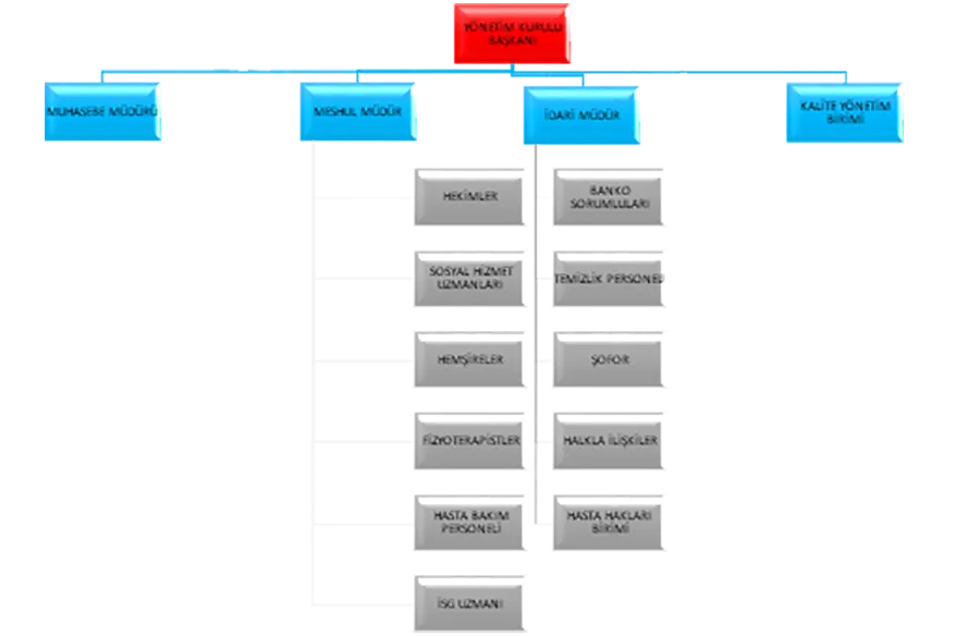
Organizasyon Şeması

Organizasyon Şeması

Organizasyon şemamızda en başta Yönetim Kurulu Başkanı bulunmakta, Muhasebe Birimi, Mesul Müdür, İdari Müdür ve Kalite Birimi dikey entegrasyon ile Yönetim Kurulu Başkanına bağlı bulunmaktadır.

Diğer çalışan kadromuz kendi aralarında yatay ve dikey hiyerarşik ilişki doğrultusunda yatay ve dikey olarak yer almaktadır.